★★心靈捕手★★ :: 討論區
自 2022-01-01 元旦後純私人用... ^_^
跳到內容
搜尋
進階搜尋
--生活 E 點靈--
即時新聞
天氣預報
星座運勢
現正熱映
台鐵訂票
高鐵訂票
飛機訂票
國語字典
統一發票
郵遞區號
台灣地圖
即期匯率
--相關 A 連結--
日曆
象棋
心智圖
生活照
萬年曆
筆記本
心情隨筆
免費軟體
雲端硬碟
電子信箱
電腦技巧
常用連結彙整
快速連結
沒有回覆的主題
最近討論的主題
搜尋
問答集
登入
討論區首頁
連結區
心情隨筆
搜尋
減重獎勵計畫
不怕慢,只怕站
簡單的幸福
天下無不散的宴席
執子之手,與子偕老
我的媽呀!竟然有這款「數學競賽試題」
版主專用的版面。會員發文需核准。
主題已鎖定
列印模式
搜尋
進階搜尋
1 篇文章 • 第
1
頁 (共
1
頁)
心靈捕手
默默耕耘的老師
文章:
9334
註冊時間:
2003-01-01, 09:01
來自:
Taiwan
我的媽呀!竟然有這款「數學競賽試題」
文章
由
心靈捕手
»
2010-02-09, 15:50
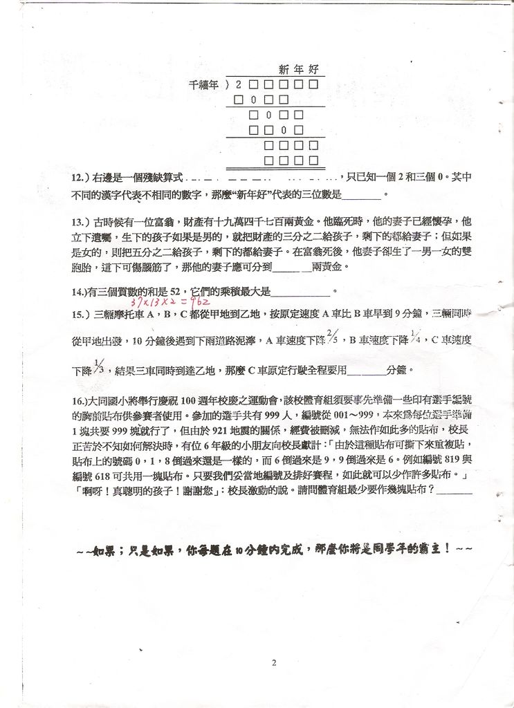
前些日子,老大
玄玄
拿他的(小五)寒假作業之最後一張給我看。
他說他一題也不會算,要求我幫幫忙。
我看了以後,也是霧煞煞。(題目如下)
唉!真是汗顏啊!
施比受有福,祝福您好運! ^_^
歡迎光臨★★心靈捕手★★ :: 討論區
https://wang5555.dnsfor.me/phpBB3/
回頂端
主題已鎖定
列印模式
1 篇文章 • 第
1
頁 (共
1
頁)
回到「心情隨筆」
前往
公告區
↳ 最新消息
主題教學區
↳ 資訊帶著走
↳ 自由軟體或免費軟體
↳ 下載網站
↳ 教育部校園自由軟體應用諮詢中心
↳ 軟體王
↳ 綠色工廠
↳ FileHippo.com
↳ GDaily
↳ iThome Download
↳ PChome Online 網路家庭-下載
↳ ezgo
↳ Ubuntu
↳ USBOX
↳ 健康與體育
↳ 體適能
↳ ||||| 歡迎來到 教育部 體適能網站 |||||
↳ 短片賞析
↳ 運球上籃去
↳ 籃球基本概念
↳ 上籃動作解析
↳ 教育部_健康體育護照
一般話題區
↳ 有話大聲說
↳ 台灣之光
↳ 好康報報
↳ 笑話集錦
↳ 小蕃薯-笑話
↳ 有趣的鬼故事
↳ 焦點新聞
↳ 大紀元電子報
↳ 自由時報電子報
↳ 地球圖輯隊 - 帶你看透全世界
↳ 腦力激盪
↳ 小蕃薯- 超欠揍猜謎
↳ 好文章共讀
↳ 今周刊
↳ 天下雜誌
↳ 投資網誌
↳ 心靈小品
↳ 心靈享宴
↳ 泰維思集
↳ 望月書齋
↳ 數位學習
↳ Android 台灣中文網
↳ ComputerDIY
↳ PCDIY!電腦硬派月刊
↳ 微剋多資訊
↳ 電腦玩物
↳ 養生保健
↳ 全民健康基金會
↳ 早安健康-每天都做得到的健康
↳ 康健雜誌-健康生活第一品牌
↳ Yahoo!奇摩健康 x 華人健康網
↳ 常用藥品
↳ 親子教養
↳ 教育-親子教養-天下雜誌
↳ 其他分類
↳ 吃喝玩樂
↳ 投資理財
↳ 汽車相關
↳ 品味人生
↳ 富樂退
↳ 星座命理
↳ 大師算算
↳ 科技紫微網
↳ 休閒與娛樂
↳ 好玩遊戲
↳ 遊戲橘子
↳ 象棋遊戲
↳ GaGaMeMe
↳ Facebook
↳ 【賽爾號繁體版】
↳ 動畫遊戲
↳ Scratch Games
↳ 當個創世神
↳ 有趣視訊
↳ Xuite
↳ YouTube
↳ 動人音樂
↳ HiNet hichannel 廣播
↳ MiDi 天堂知音
↳ Midi 音樂廳
↳ 魔鏡歌詞
↳ 寶島聯播網
↳ 詩詞歌賦
↳ 牛寅書舍
↳ 為賦新詞強說愁
↳ 網路影視
↳ DramasQ
↳ friDay影音
↳ LINE TV
↳ LiTV立視線上影視
↳ Movieffm電影線上看
↳ MyVideo|陪你每一刻
↳ 土豆网(tudou)
↳ 四季線上4gTV
↳ 优酷网(youku)
↳ 伊莉影片區(eyny)
↳ 壹電視(NextTV)
↳ *****經典台詞*****
群組討論區
↳ 論壇問答集
↳ Board3.de
↳ 架站技術
↳ Apache on Windows
↳ DynDNS.com
↳ Knowledgebase - Woktron Web Hosting
↳ Liquid Web Knowledge Base
↳ No-IP
↳ Welcome technologist!
↳ Win Web Dev
↳ 架站元素
↳ Apache
↳ MariaDB
↳ MySQL
↳ PHP
↳ phpMyAdmin
↳ 架站套件
↳ AppServ
↳ WampServer
↳ XAMPP
↳ 花師教育學院
↳ 網界博覽會
連結區
↳ 心情隨筆
↳ 筆記本
↳ 電腦優化&備份記錄
↳ 專業發展
↳ 電腦技巧
↳ 教學資源
↳ 教學影音
↳ 生活照
↳ 部落格
↳ 優良事蹟
↳ 好站連結
↳ 兒童專區
↳ 國語日報兒童網
↳ 國立自然科學博物館
↳ 台灣數鳥
↳ 台北市立動物園
↳ 大河戀
↳ 楊懿如的青蛙小站
↳ 小蕃薯
↳ 警政署 - 兒童版
↳ 文建會兒童文化館
↳ 教育部_健康體育護照
↳ 資訊素養與倫理-國小版
↳ 常用國字標準字體筆順學習網
↳ 電子郵件
↳ 教育部校園雲端電子郵件
↳ Gmail
↳ Yahoo!
↳ 3C
↳ 購物
↳ 台灣e店 (Taiuan-e-tiam)
↳ 金石堂
↳ 博客來
↳ 誠品線上
↳ 運動
↳ 教學
↳ 樂利國小
↳ 大紀元讀報資源網
↳ 优秀作文网_公文易
↳ 作文易學堂 EzWriting.com.tw
↳ 美食
↳ 旅遊
↳ 房屋
↳ 汽車
↳ 醫藥
↳ 金融
↳ 工具
↳ 關鍵應用
↳ 中華郵政全球資訊網 - 企業郵局 - 電子函件服務系統
↳ 臉書
↳ 部落格
↳ 基金會
↳ 政府機關