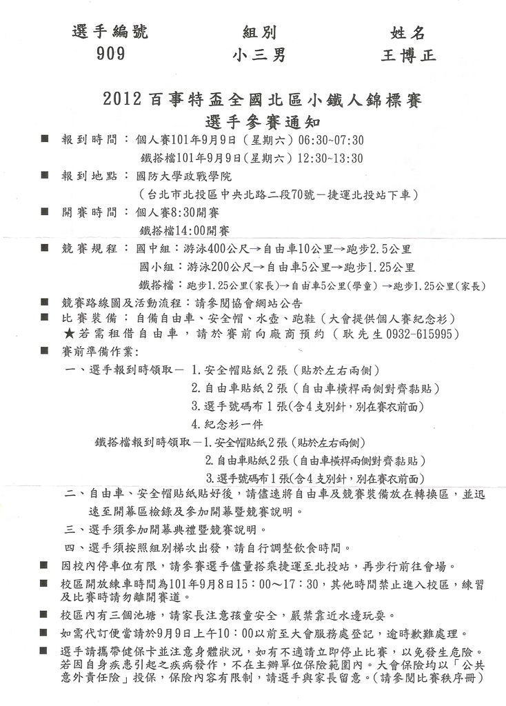
2012 百事特盃全國北區小鐵人錦標賽
2012 百事特盃全國北區小鐵人錦標賽
競賽規程
活動宗旨:1.推廣青少年運動風氣,促進身心健康。
2.倡導「熱愛運動、享受健康」的生活理念。
3.提高國民健康素質,養成全民運動風氣。
指導單位:國防部、教育部、行政院體育委員會
主辦單位:國防大學、中華民國鐵人三項運動協會
協辦單位:國防大學政戰學院、中華民國鐵人兩項運動協會、
楷模公共關係顧問股份有限公司
冠名企業:百事特童裝
活動對象:
(一)個人賽:國小二年級~國中三年級、身心健全、男女不限。
(二)鐵搭檔:國小二~六年級學童及親屬(限1人)組隊參賽。
活動日期:2012年9月9日(星期日)
活動地點:國防大學政戰學院
(台北市北投區中央北路二段70號-捷運復興崗站)
活動流程:
時 間
流 程
06:30-07:30
個人賽選手報到
08:00
開幕式暨競賽說明
08:30
國中組開賽
09:30
國小組開賽
10:00~11:00
鐵搭檔選手報到
12:30
鐵搭檔開賽
13:00
閉幕式暨頒獎典禮
備註:
1.大會保有活動流程修正權利,如因重大事件須做調整時,以現場或大會網站公告為準。
2.如因天候不佳等意外狀況,以致本活動須延期或停辦時:,主辦單位將於賽前一日18:00以前於活動官網公告,恕不另行通知。網址:http://www.ctta.org.tw/front/bin/home.phtml
活動內容:游泳、自由車、路跑共三項
(一)個人賽:游泳、自由車、路跑共三項
國小組
游泳200公尺→自由車5公里→路跑1.25公里
國中組
游泳400公尺→自由車10公里→路跑2.5公里
(二)鐵搭檔:路跑、自由車、路跑共三項
鐵搭檔
路跑1.25公里(親屬)→自由車5公里(學童)→路跑1.25公里(親屬)
競賽分組:共分為12組,組別如下:
(一)個人賽:共分為12組,組別如下:
國小組:國小男組(2~6年級)、國小女組(2~6年級),共計10組。
國中組:國中男、國中女,共計2組。
為配合年度積分賽制,選手報名參賽「2012百事特盃全國小鐵人錦標賽北、東、南三區」年級與組別皆以100學年度第二學期為統一參賽組別依據,若因個人報名錯誤而造成權益損失,恕不接受成績更正,敬請注意。
(二)鐵搭檔:提倡親子趣味同樂,不分組別,完賽紀念。
獎勵辦法
完成證明:個人賽或鐵搭檔參加者如在時限內返回終點,由本會發給完成證書。
競賽獎勵:個人賽國小10組、國中2組獎勵如下:
1.各組前10名頒發獎牌、獎狀、獎品。
2.各組前5名可分別獲得5000、3500、2000、1500、1000元百事特童裝提貨券;
第6至10名各可獲得500元百事特童裝提貨券。
3.2012年北、東、南區三場賽事均參賽者,競賽成績名次將列入年度積分,各組總積分前3名可獲得優勝獎盃、4-8名頒發獎狀及獎品,其餘者可獲得紀念小禮。
競賽規則:按照最新修訂之鐵人三項規則
保 險:一、大會投保公共意外責任險。
(每人傷亡200萬元、每一事故醫療限額3萬元,自負額2500元)。
二、選手如需較高之保額請自行投保。
三、大會負責傷後理賠作業,協助選手取得理賠金,但無法提供其他補償金或慰問金。
四、請攜帶健保卡參賽,保障自身就醫權益。
參加說明
參加裝備:每位參加者須自備下列裝備
1. 游 泳 - 泳鏡、泳帽、泳裝
2. 自 由 車 - 自由車、安全帽
3. 路 跑 - 浴巾、跑鞋、服裝(賽前先放在轉換區內)
裝備使用:大會設「轉換區」供參賽者放置裝備。
報名費用:
(一)個人賽每人300元(含紀念T恤、完成證書、飲料、保險、優勝選手獎牌)。
(二)鐵搭檔每組300元(每人含紀念品、完成證書、飲料、保險)。
報名限額(大會保留更動權利):
(一)個人賽:國小700名、國中300名,合計1000名。
(二)鐵搭檔:150組。
報名日期:即日起至8月9日止。
參加辦法:
1.通訊報名:
請以正楷填寫報名表後,連同報名費(現金)以「掛號」郵寄
“台北市10489中山區朱崙街20號611室 中華民國鐵人三項運動協會收”
(如未掛號因而遺失,或未辦妥報名手續者恕不負責)
2.門市報名:
請至協會官網或百事特網站下載報名表,並至全省百事特門市臨櫃報名及繳交報名費300元即可,並於兩周後至協會官網確認選手名單。全省百事特門市地點請上網查詢http://www.yihdah.com.tw/news.php 或洽百事特童裝(06) 2655-842
3.已完成報名手續者如放棄參賽,請於報名截止日前申請退費(酌扣手續費50元),報名截止後恕不退費。
連絡電話:(02)8772-3350 傳真:(02)8772-3348
報到通知:活動前一週寄出,選手憑報到通知於賽前辦理報到手續。 --
資料來源:
http://www.ctta.org.tw/
活動宗旨:1.推廣青少年運動風氣,促進身心健康。
2.倡導「熱愛運動、享受健康」的生活理念。
3.提高國民健康素質,養成全民運動風氣。
指導單位:國防部、教育部、行政院體育委員會
主辦單位:國防大學、中華民國鐵人三項運動協會
協辦單位:國防大學政戰學院、中華民國鐵人兩項運動協會、
楷模公共關係顧問股份有限公司
冠名企業:百事特童裝
活動對象:
(一)個人賽:國小二年級~國中三年級、身心健全、男女不限。
(二)鐵搭檔:國小二~六年級學童及親屬(限1人)組隊參賽。
活動日期:2012年9月9日(星期日)
活動地點:國防大學政戰學院
(台北市北投區中央北路二段70號-捷運復興崗站)
活動流程:
時 間
流 程
06:30-07:30
個人賽選手報到
08:00
開幕式暨競賽說明
08:30
國中組開賽
09:30
國小組開賽
10:00~11:00
鐵搭檔選手報到
12:30
鐵搭檔開賽
13:00
閉幕式暨頒獎典禮
備註:
1.大會保有活動流程修正權利,如因重大事件須做調整時,以現場或大會網站公告為準。
2.如因天候不佳等意外狀況,以致本活動須延期或停辦時:,主辦單位將於賽前一日18:00以前於活動官網公告,恕不另行通知。網址:http://www.ctta.org.tw/front/bin/home.phtml
活動內容:游泳、自由車、路跑共三項
(一)個人賽:游泳、自由車、路跑共三項
國小組
游泳200公尺→自由車5公里→路跑1.25公里
國中組
游泳400公尺→自由車10公里→路跑2.5公里
(二)鐵搭檔:路跑、自由車、路跑共三項
鐵搭檔
路跑1.25公里(親屬)→自由車5公里(學童)→路跑1.25公里(親屬)
競賽分組:共分為12組,組別如下:
(一)個人賽:共分為12組,組別如下:
國小組:國小男組(2~6年級)、國小女組(2~6年級),共計10組。
國中組:國中男、國中女,共計2組。
為配合年度積分賽制,選手報名參賽「2012百事特盃全國小鐵人錦標賽北、東、南三區」年級與組別皆以100學年度第二學期為統一參賽組別依據,若因個人報名錯誤而造成權益損失,恕不接受成績更正,敬請注意。
(二)鐵搭檔:提倡親子趣味同樂,不分組別,完賽紀念。
獎勵辦法
完成證明:個人賽或鐵搭檔參加者如在時限內返回終點,由本會發給完成證書。
競賽獎勵:個人賽國小10組、國中2組獎勵如下:
1.各組前10名頒發獎牌、獎狀、獎品。
2.各組前5名可分別獲得5000、3500、2000、1500、1000元百事特童裝提貨券;
第6至10名各可獲得500元百事特童裝提貨券。
3.2012年北、東、南區三場賽事均參賽者,競賽成績名次將列入年度積分,各組總積分前3名可獲得優勝獎盃、4-8名頒發獎狀及獎品,其餘者可獲得紀念小禮。
競賽規則:按照最新修訂之鐵人三項規則
保 險:一、大會投保公共意外責任險。
(每人傷亡200萬元、每一事故醫療限額3萬元,自負額2500元)。
二、選手如需較高之保額請自行投保。
三、大會負責傷後理賠作業,協助選手取得理賠金,但無法提供其他補償金或慰問金。
四、請攜帶健保卡參賽,保障自身就醫權益。
參加說明
參加裝備:每位參加者須自備下列裝備
1. 游 泳 - 泳鏡、泳帽、泳裝
2. 自 由 車 - 自由車、安全帽
3. 路 跑 - 浴巾、跑鞋、服裝(賽前先放在轉換區內)
裝備使用:大會設「轉換區」供參賽者放置裝備。
報名費用:
(一)個人賽每人300元(含紀念T恤、完成證書、飲料、保險、優勝選手獎牌)。
(二)鐵搭檔每組300元(每人含紀念品、完成證書、飲料、保險)。
報名限額(大會保留更動權利):
(一)個人賽:國小700名、國中300名,合計1000名。
(二)鐵搭檔:150組。
報名日期:即日起至8月9日止。
參加辦法:
1.通訊報名:
請以正楷填寫報名表後,連同報名費(現金)以「掛號」郵寄
“台北市10489中山區朱崙街20號611室 中華民國鐵人三項運動協會收”
(如未掛號因而遺失,或未辦妥報名手續者恕不負責)
2.門市報名:
請至協會官網或百事特網站下載報名表,並至全省百事特門市臨櫃報名及繳交報名費300元即可,並於兩周後至協會官網確認選手名單。全省百事特門市地點請上網查詢http://www.yihdah.com.tw/news.php 或洽百事特童裝(06) 2655-842
3.已完成報名手續者如放棄參賽,請於報名截止日前申請退費(酌扣手續費50元),報名截止後恕不退費。
連絡電話:(02)8772-3350 傳真:(02)8772-3348
報到通知:活動前一週寄出,選手憑報到通知於賽前辦理報到手續。 --
資料來源:
http://www.ctta.org.tw/
Re: 2012 百事特盃全國北區小鐵人錦標賽
阿正成績:41 分 26 秒。
--
資料來源:
http://www.ctta.org.tw/front/bin/ptdeta ... ory=265855
--
完成證明:
gallery/image_page.php?album_id=15&image_id=5011
--
資料來源:
http://www.ctta.org.tw/front/bin/ptdeta ... ory=265855
--
完成證明:
gallery/image_page.php?album_id=15&image_id=5011
